Rochak Bhattarai profile picture

Hello, I'm

Rochak Bhattarai

Cloud Engineer

My LinkedIn profile My Github profile

Get To Know More

About Me

Profile picture
Experience icon

Experience

2+ years
Cloud & Devops

Education icon

Education

Bachelors Degree in Computer Science and Engineering

Dedicated and skilled Devops Engineer with 1 years of experience in building microservices based applications. Proficient in building restful apis using django rest framework, dockerizing the application, initializing database containers,jenkins for managing pipeline and microservices communication. Passionate about delivering engaging user experiences while ensuring optimal functionality across multiple platforms and devices. Strong collaborator with a keen eye for design and a commitment to clean, efficient code.

Arrow icon

Explore My

Experience

DevOps

Experience icon

Microservices

Intermediate

Experience icon

CI/CD-Jenkins

Intermediate

Experience icon

Docker

Intermediate

Experience icon

IAAC

Intermediate

Experience icon

Configuration Management

Intermediate

Experience icon

Version Control and Automation

Intermediate

Cloud

Experience icon

AWS

Intermediate

Experience icon

AWS Amplify

Intermediate

Experience icon

AWS Lamda

Intermediate

Experience icon

EKS

Intermediate

Experience icon

Django Rest Framework

Intermediate

Experience icon

Nginx

Intermediate

Arrow icon

Browse My Recent

Projects

Project 1

Application Architecture

Project 2

GIT Workflow

Project 3

OPS Architecture

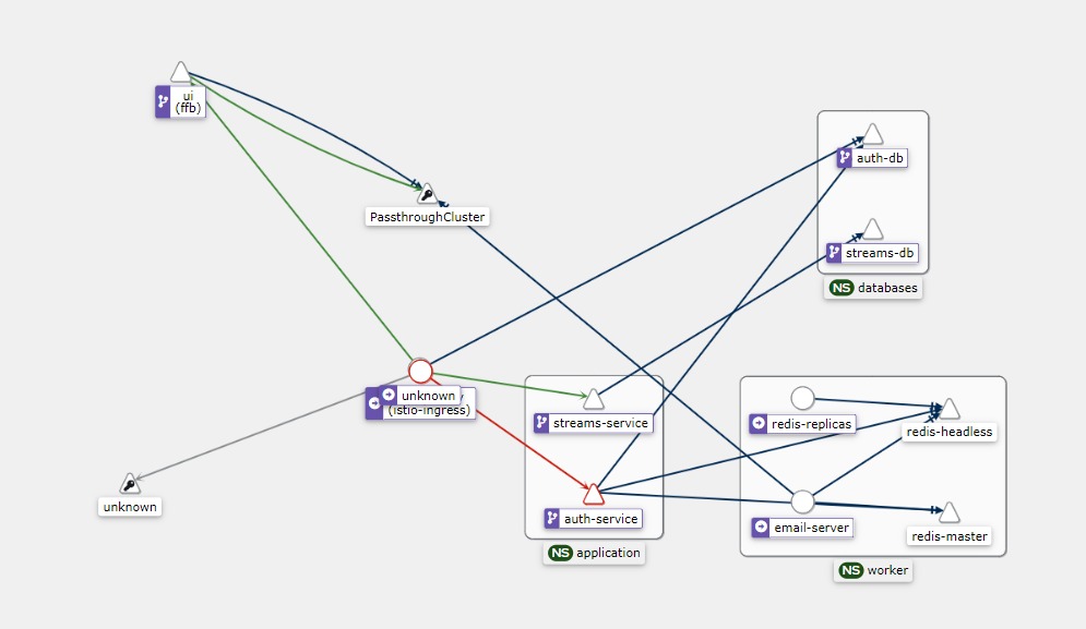
Project 3

Visualization traffic from kiali

Project 3

खाजा घर (KhajaGhar)

Arrow icon

Get in Touch

Contact Me